企業運用信息技術的根本目的是為其業務運作提供支持。這種支持或是戰略層的,或是戰術層的,也可能是運作層的。企業面臨的外部環境是不斷變化的,因而它的業務運作也必須隨著外部環境的變化做出調整;相應地,支持業務運作的IT服務及其基礎架構也必須進行必要的變更,本文ServiceHot為大家分享ITIL中之一的變更管理是什么,及變更管理在企業流程中應該如何進行有效實施管理變更流程?
1、變更管理的背景
變更在企業運作中是必不可少的,實施變更面臨風險,要首先取得高層的認可,讓他們知道變更的范圍和程度,事前通知用戶或是發布流程都是執行變更時的措施,避免出現嚴重影響用戶正常使用的問題發生,比如:郵件服務器遷移出現失敗,一定要在用戶上班之前恢復原來的狀態,在進行重大變更時還要制定應急方案。變更不可避免的,那就要提前做好準備。變更咨詢委員會CAB:負責對提交的變更請求進行評審,并決定是否批準該變更的實施。應當由變更經理、客戶、用戶經理、用戶代表、技術專家等人員組成。
2、什么是變更管理?
變更是IT部門的工作流程,變更管理是指為在最短的中斷時間內完成基礎架構或服務的任一方面的變更而對其進行控制的服務管理流程,當問題管理通過調查和分析發現問題產生的根本原因,但不能制定恰當的解決方案從根本上予以解決時,問題管理需要向變更管理提交變更請求,從而從通過實施必要的變更從根本上消除問題的根源。變更管理流程是確保在變更實施過程中使用標準的方法和步驟,盡快地實施變更,以將由變更所導致的業務中斷對業務的影響減小到最低。
3、變更管理的目標
變更管理是ITIL服務管理中極為重要的一個環節,貫穿整個服務轉換過程。成功的變更管理就是優化風險;減少影響和破壞程度;一次性成功。變更管理目的:標準化的方法和程序用于有效快速處理變更,所有的服務資產變更及它們的配置都被記錄在配置管理系統中,優化整體商業風險。變更管理目標:確保變更被記錄然后被評估、授權、決定優先級、計劃、測試、實施、記錄和審核的一些列控制措施。變更管理的范圍:服務資產基線及其在整個服務生命周期的配置項。
4、實施變更管理考慮的要素
1:現存的企業中,變更咨詢委員會(CAB)可能只有CIO一個人,但對于對整個系統技術不是很熟悉的CIO來說,一個人的CAB并不合適,最好是由各個應用系統維護的技術人員和數據庫管理人員共同組成CAB,在變更提出后,進行集中討論,以討論是否會引發其他系統故障,從而確定是否執行變更;
2、對于通常的變更,如增加新用戶。根據實際情況,確認是否上報CAB。一般情況,由變更人員執行即可,例如ERP的維護人員可以根據需要添加和刪減用戶,但對于企業關鍵用戶,如上級部門、關聯部門等的請求,一般要經過CAB尤其是主管的認可,這是為了確保信息的查閱級別,以確保企業里層級的體現和信息的安全。尤其在權力文化比較重的企業尤其注意這一點。
3、變更管理員應負責推動整個變更管理的執行過程,對于CAB的拖延,應有義務及時提醒,否則最終板子會打在變更管理員的身上。
4、變更執行后,應當注意跟蹤一段時間,變更管理員向用戶做定期回訪,以確認變更執行確實有效以及沒有引發其他的系統事故。
5、正式的系統變更操作,應安排在系統非工作時間進行,以騰出時間處理萬一出現的故障。
5、變更管理流程中常見的術語

6、變更管理流程設計
除標準變更(標準變更直接走服務請求管理流程)以外,一般變更、重大變更、緊急變更都執行以下變更發布流程。緊急變更發布可先執行后補工單,其他變更發布需嚴格按照步驟進行ITSM系統內的更新。


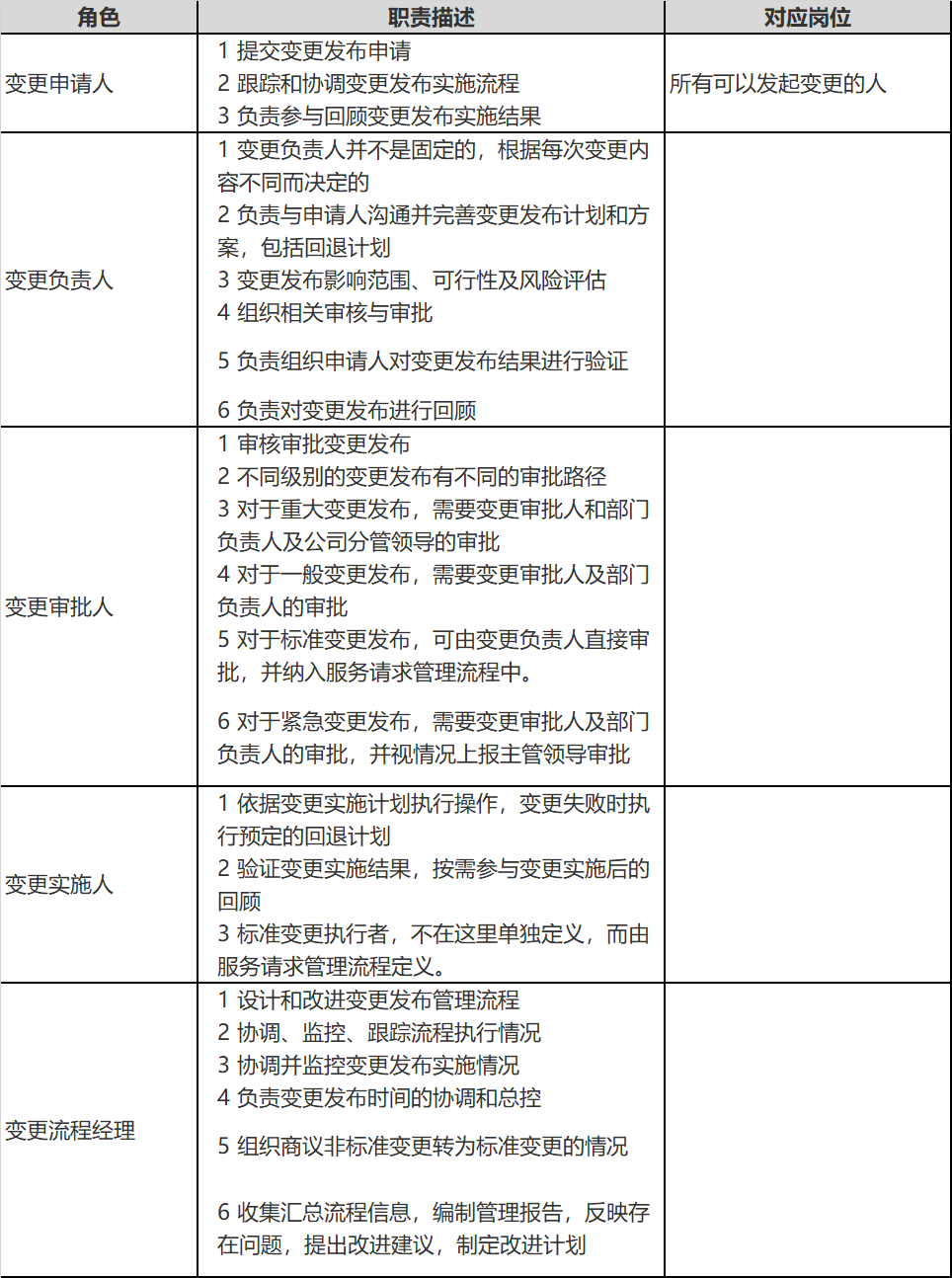
7、變更管理流程中涉及的主要角色職責

8、實施落地變更管理流程的管理策略
1:變更申請人和變更審批人這兩種角色不能由同一人擔當;
2:變更發布在執行完成后,變更負責人需要郵件或其他形式通知所有的相關干系人;
3.非緊急變更發布必須先填寫記錄,不可事后補單;
4:緊急變更發布可通過口頭形式審批,但事后必須補單;
5:緊急變更發布必須得到變更發布審批人的審批,變更發布審批人可依據實際狀況,提請總經理共同對緊急變更發布進行審批授權;
6:標準變更發布需經協商確定,每個標準變更發布需以文字描述形式闡明變更發布分類、變更發布風險等,
以確保在變更發布風險可控的前提下合理調配變更發布管理資源,同時由變更發布流程經理組織定期回顧評
審;
7:標準變更發布可跳過風險評估階段,并按照預授權定義,實現快速審批;
8:應依照變更發布管理報告周期,定期回顧變更發布的執行結果,結果應記錄到變更發布管理服務報告中。
需要改進的內容應納入服務改進管理;
9:確保所有變更中涉及到配置項信息變化的,均應該更新到CMDB。
如本文所述,在變更管理流程運作過程中,需要組建變更咨詢委員會。變更咨詢委員會負責對問題管理流程
提交的變更請求進行評審,并決定是否批準該變更請求的實施。變更咨詢委員會同時還應為變更經理評估實
施某項變更可能產生的影響和確定變更的優先級提供專業意見。變更咨詢委員會應當從業務和技術兩個角度
充分評估變更的影響。為此,變更咨詢委員會的成員應當由變更經理、客戶、用戶經理、用戶群代表、應用
開發和維護人員以及有關的專家和技術顧問等人員組成。
Servicehot介紹:
永服科技有限公司(簡稱“Servicehot”),注冊資金5000萬,ServiceHot是中國優秀的 IT服務管理解決方案服務商和產品廠商,ServiceHot 是國家IT服務標準ITSS工具組副組長單位,參與國家IT服務標準的編制和評審,產品獲得ITSS頒發的中國十大IT服務優秀產品獎(ITSM類唯一獲獎產品)。
ServiceHot提供Servicehot IT服務管理平臺(Servicehot ITSM)和Servicehot IT服務運營管理平臺(Servicehot ITSOM)產品,產品基于J2EE搭建的架構平臺、可以適應云計算部署環境,具有較好的易用性、擴展性以及配置功能,適用于公司目前IT服務過程不斷改進、提升,業務邏輯及流程復雜等環境的要求,并且在大型的國企、制造業、金融等企業完成了實際的應用和推廣。產品已經到數百家大型國企或制造業上線使用,包括:XX省農信、深圳證券信息、長虹集團、中國移動、云天化集團、天原集團、華為、深航商旅、石化等。其產品和同行業內IT服務管理項目的實施經驗有利于提升公司IT服務效力、降低IT運營風險,為信息系統安全、可靠、高效地運行提供有力的保障。
同時,ServiceHot團隊具備ITIL咨詢服務能力,運用ITIL、ISO20000等最佳實踐方法,結合ServiceHot在國內外眾多行業客戶的IT服務管理、信息安全管理方面的成功實施經驗。協助客戶設計并通過ITSS、ITIL、ISO20000等國際認證,幫助客戶提升IT服務管理水平和競爭力,提高IT服務效率,強化人員考核,加強對供應商考核,提升客戶滿意度。
